Сборник простых приемов в схемотехнике
Примеры приводятся с текстовыми файлами, которые можно загрузить в данный симулятор.
LevelShifter с питанием от высокой стороны.

файл
Кнопка RESET для сброса низкого логического уровня, с индикационной отдачей о сбросе.

файл
Управление нагрузкой логическим уровнем через P-mosfet

файл
Включение двухцветного светодиода с динамическим переключением через инвертор

файл
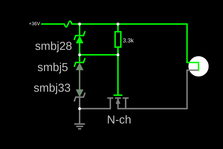
Защита от переполюсовки и перенапряжения и статики на TVS и N-канальном полевом транзисторе
пример для рабочего диапазона до 36в

файл
Пример простого изолированного шлейфа сигнализации, без контроля целостности линии

(Без файла)